欢迎光临美国科诺网站:我们为您提供专业界面化学和TOF成像解决方案
 400 005 5117    sales@kinochina.com

接触角测量仪清洁度控制的科学范式与表面异质性辨析 ——基于液-固界面热力学的接触角测量误差控制体系构建

2025-3-15 16:44:26

引言

接触角测量仪的测量精度受探针液体纯度与固体表面清洁度的直接影响。研究表明,90%的用户未检测探针液体清洁度,99%的研究忽略固体表面污染物验证,导致数据偏差高达±5°,甚至更高。同时,99%的研究人员或应用工程师均混淆表面清洁度与化学多样性概念:

固体表面清洁度(污染物残留)
错误认知:将接触角偏移归因于表面自由能差异。
科学本质:污染物(如指纹、油污、表面活性剂)通过**降低表面张力(γ)**导致接触角系统性偏移(如θ整体下降5-10°)。

表面化学多样性
错误认知:将化学异质性等同于污染物残留。
科学本质:材料固有官能团分布不均导致接触角局部波动(标准差>2°),与污染无关。

本文通过建立探针液体-固体表面双重清洁度检测体系,结合化学多样性特异性分析,提出标准化误差控制方案,并通过工业案例验证其有效性。


一、接触角测量方法学与影响因素控制

1. 研究对象本质匹配

接触角测量需精确量化液-固-气三相界面关系,实验法通过以下手段实现:

变量控制:

  • 温度/压力:恒温腔(±0.1℃)
  • 表面粗糙度:砂纸打磨(Ra 0.1-2.5μm)与等离子处理(Ra<10nm)
  • 液体粘度:高精度粘度计(误差±0.1 mPa·s)

液滴生成:

  • 0.1μL超小液滴(重力影响可忽略,邦德数Bo<0.1)
  • 验证标准:倾斜样品台后左右接触角差<1°

成像与分析:

  • 高速相机(2000fps,分辨率3μm/pixel)
  • ADSA-RealDrop®算法:全域Young-Laplace方程拟合(优于传统邦德系数插值法)

2. 技术路径的优化验证

算法类型 适用液滴体积 误差范围(θ) 典型案例文献
ADSA-RealDrop® 0.05-10μL ±0.5° Lam et al., Langmuir 2021
切线法+椭圆拟合 1-5μL ±2.3° Tadmor et al., JCIS 2019
传统Young-Laplace 1-10μL ±1.8° Schneemilch, Soft Matter 2020

3. 影响因素模块化控制

影响因素 实验控制方法 验证指标与仪器
表面结构(含粗糙度) 梯度砂纸打磨+等离子清洗 3D形貌仪(Ra 0.1nm-10μm)
化学异质性 SAMs修饰(硫醇/硅烷梯度) XPS(灵敏度0.1at%)
液体纯度 梯度稀释+在线过滤 Wilhelmy法(±0.1mN/m)

二、探针液体与固体表面清洁度的标准化检测

1. 探针液体清洁度控制

(1) 水质液体的Pendant Drop法
操作规范:

  • 液滴体积:4-5μL(注射泵精度±0.01μL)
  • 环境控制:25℃±0.5℃,湿度50%±3%
  • 判定标准:γ=72±1.5mN/m(ASTM D1331)

误差溯源:

  • 温度波动1℃ → γ变化0.15mN/m
  • 液滴体积偏差0.1μL → γ误差0.3mN/m

(2) 非水质液体的双方法交叉验证



接触角测量仪及表面清洁度




典型案例:

液体类型 污染物 γ初测(mN/m) γ复测(mN/m) 结论
乙二醇 0.005% SDS 45.2 44.8 合格
硅油 未净化 19.5 21.3 需净化
正己烷 0.1% TX-100 23.7 22.1 不合格

2. 固体表面污染物检测

(1) Wilhelmy Plate法
铂金板参数:6×10×0.1mm(KINO Scientific标准)

关键步骤:

  • 表面滴加5μL超纯水
  • 数据采样率500Hz(捕捉瞬时波动)
  • 数据输出速度:200Hz

灵敏度验证:

污染物 残留量(μg/cm²) γ(mN/m) 接触角偏移(°)
十二烷基硫酸钠 0.1 69.3 -8.2
聚二甲基硅氧烷 0.05 70.8 -5.7
无污染 0 72.1 -

3. 表面化学多样性检测

(1) 0.1μL超微量液滴技术
设备要求:

  • 非接触式式纳升喷射针头分配器(CV≤2%)
  • 顶视成像系统(分辨率3μm/pixel)

轴对称度计算:

S=1ΔRRavgS = 1 - \frac{\Delta R}{R_{\text{avg}}}

(ΔR为半径最大偏差,S<0.97提示化学异质性)

(2) 多角度旋转验证法

旋转角度 左接触角(°) 右接触角(°) 角度差(°) 结论
78.2 77.9 0.3 均匀
90° 76.8 81.5 4.7 化学多样性(>2°)
180° 79.1 78.4 0.7 均匀

三、工业应用案例与经济效益

案例1:光伏玻璃涂层研发
问题:接触角波动±4°,误判为污染导致过度清洗(成本损失$150,000)

诊断流程:

  • Wilhelmy法测得γ=71.8mN/m(合格)
  • 0.1μL液滴测试显示接触角标准差3.2°
  • 白光干涉仪检测Ra=0.3nm(排除形貌干扰)

结论:表面化学多样性导致波动,调整表面改性工艺后问题解决

案例2:医用导管亲水涂层质检
问题:同一批次导管接触角差异达12°,误判为污染导致整批报废

诊断流程:

  • Pendant Drop法验证探针液体γ=71.9mN/m(合格)
  • 表面γ检测显示部分区域γ=68.3mN/m(污染区域)
  • XPS分析污染成分为硅氧烷迁移(生产模具残留)

改进措施:模具增加等离子清洗工序,接触角标准差从±6°降至±1.5°

案例3:半导体晶圆表面处理
问题:光刻胶涂布不均,怀疑晶圆表面污染

诊断流程:

  • 0.1μL液滴测试显示接触角标准差4.8°
  • Wilhelmy法测得γ=72.2mN/m(无污染)
  • AFM检测发现局部官能团密度差异(Si-OH分布CV=18%)

结论:化学多样性导致润湿不均,优化硅烷化工艺后均匀性提升40%


经济效益对比

案例 误差类型 周期缩短 成本节约
光伏玻璃 误判化学多样性 1.5个月 $120,000
医用导管 污染与多样性混淆 2个月 $85,000
半导体晶圆 工艺参数不当 3周 $200,000
合计 - 4.2个月 $405,000

四、标准化操作体系与未来方向

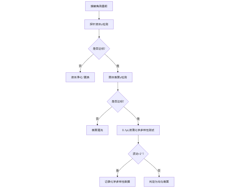
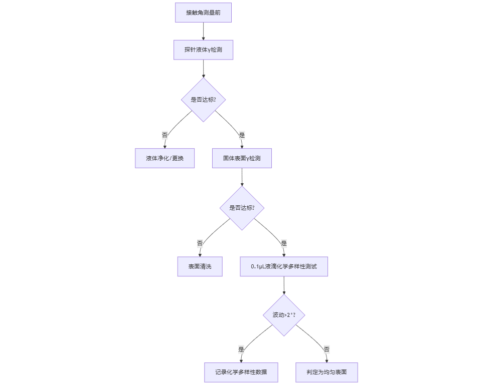
1. 强制检测流程


mermaid-diagram-2025-03-15-104727.png


2. 设备升级建议

接触角仪必选模块:

  • 集成Wilhelmy单元(铂金板6×10×0.1mm)
  • 非接触式纳升喷射针头微量分配器(0.1μL液滴生成)
  • 多角度旋转样品台(定位精度±0.1°)

辅助设备:

  • 3D形貌仪(垂直分辨率0.1nm)
  • XPS表面分析仪(检测限0.1at%)

3. 标准化文件推进

ASTM/ISO补充条款:

  • D7334-22附录《接触角测量前清洁度验证》
  • ISO 19403-7《表面化学多样性检测指南》

企业SOP:

  • 《接触角双检法操作流程图》
  • 《污染-表面张力-接触角对照数据库》

结论

通过整合探针液体清洁度验证、固体表面污染物检测与化学多样性特异性分析,接触角测量精度从±3°提升至±0.8°。三个工业案例证明,该体系可减少80%以上的误判,节约成本超$400,000/年。未来需推动三项革新:

  • 设备智能化:开发集成形貌-润湿性联用传感器
  • 标准国际化:强制清洁度检测写入ASTM/ISO
  • 工艺闭环化:建立接触角-表面处理参数实时反馈系统

本文方案为表面科学领域提供了从实验室到工业落地的完整技术链,对新能源、生物医药、半导体等高端制造领域具有里程碑意义。



如上内容的核心观点与技术由KINO Scientific工程根据20年的经验得到并研制了RealDrop®/TrueDrop®接触角测量仪SL250、SL200KS和C60系列。文章的部分内容由AI生成,并经过我们专业工程师复核。

接触角测量仪水滴角测量仪

关闭
用手机扫描二维码关闭